About

A Brief History of Soo Bahk Do® and the Federation
Soo Bahk Do® is Hwang Kee’s unique interpretation of a Korean traditional martial art whose history dates back many centuries. Kicking techniques, for which Soo Bahk Do® is renowned, are an integral part of the Moo Duk Kwan® school’s curriculum developed by the late founder Hwang Kee. Soo Bahk Do® is both a hard and soft style.
Founder Hwang Kee was a martial arts prodigy, having mastered Tae Kyun (another Korean system not related to Tae Kwon Do) at the age of 22. At that time (1936), he traveled to Northern China where he encountered a Chinese variation of martial artistry. From 1936 to 1945, he combined Eastern wisdom and developed what is now known as Soo Bahk Do®.
Soo Bahk Do is not a sport. Though it is not essentially competitive, it has great combat applications. As a classical martial art, its purpose is to develop every aspect of the self, in order to create a mature person who totally integrates his/her intellect, body, emotions, and spirit. This integration helps to create a person who is free from inner conflict and who can deal with the outside world in a mature, intelligent, forthright, and virtuous manner.
To promote and preserve the aforementioned qualities of his Soo Bahk Do® martial art system, Founder Hwang Kee named his first school the ‘Moo Duk Kwan’ and over time his schools have become a global force that is one of the most influential martial art organizations in modern times.
Moo Duk Kwan® certified instructors teach practitioners to strive to be a “brotherhood and school of stopping inner and outer conflict and develop virtue through Soo Bahk Do training.”
- The unique Moo Duk Kwan® name gives us identity, direction and focus in our mental training. Soo Bahk Do® is the technique; the Moo Duk Kwan® organization guides the philosophy.
- Soo Bahk Do® technique requires the mental discipline that Moo Duk Kwan® schools compel.
The two combined produce a total development that increases the benefits of both. From their harmony is created an awareness of being that makes Soo Bahk Do® training a valuable art form as taught in Moo Duk Kwan® schools.
Since 1945, thousands of Americans have studied Soo Bahk Do® in Korea. Hwang Kee sent Korean instructors around the world and there are now major Moo Duk Kwan® organizations worldwide. As of 2019 there are roughly 200,000 registered Soo Bahk Do® practitioners and over 50,000 are Dan rank holders. Those who studied with the Grandmaster relate how demanding he was. (He was once heard to say: “If you want to do front and reverse punches correctly, you must spend ten hours a day, six days a week for three years doing nothing else.”)
Prior to 1974 there were many Americans holding degrees and teaching and promoting without standardization, regulation, communication, or leadership. The Grandmaster decided that a United States organization must be established to unify and standardize the art.
As a result of this decision, the United States Soo Bahk Do Moo Duk Kwan Federation® was formed in 1975, guided by an elected and appointed Board of Directors, and originally operated by volunteer members. Chartered as a 501(c)(4) non-profit organization, the Federation is devoted to the growth and long-term preservation of the Moo Duk Kwan® organization and the Soo Bahk Do® martial art system in the United States and to maintaining the standards of excellence established by Founder Hwang Kee.
It is of testament to the Founder and his teachings that he commanded such respect and devoted effort from so many mature, intelligent, independent individuals, and the Charter Members who worked to create the Federation and those who were elected to the Board of Directors. There are certain qualities that characterize the Founder, the members of the Board, and Soo Bahk Do® practitioners in general— openness, personal closeness, independence, rock-hard determination, maturity, and unshakable solidarity. These qualities bind us together as kinsmen. This, more than anything else, assures future generations will have the opportunity to embrace the unique Moo Duk Kwan® curriculum during their study of the Soo Bahk Do® martial art.
U.S. Federation Concept of Unity
“The Federation's purpose is to prepare a home in the United States for a unified Moo Duk Kwan assembly. It must earn the right and the privilege of having many Master, Dan, and Gup members who study Soo Bahk Do.
As a vehicle that promulgates the Korean Martial Art of Soo Bahk Do, it must keep developing the environment, atmosphere and respectability that will encourage many individuals to join in this unification effort and process.
The home that is being built must be a warm, comfortable and peaceful place that can be respected by all the Moo Duk Kwan stylists. It should have the ability to understand and serve each member’s needs.
The present Federation members are the carpenters of this home. If the job is well done, tenants will surely move in and the Moo Duk Kwan assembly will finally have a home in the United States other than in their minds and hearts.”
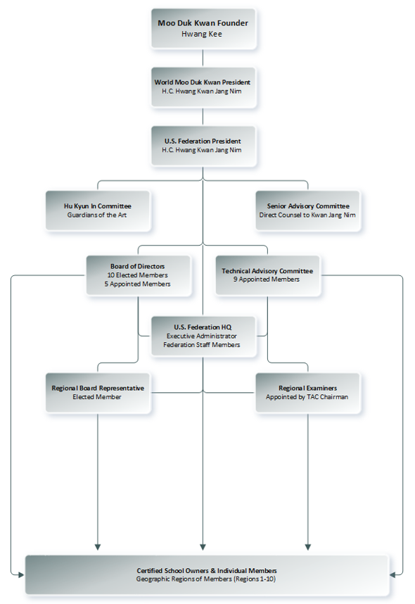
In 1975, Founder Hwang Kee and the Charter Members conceived and formed the U.S. Federation to promote the continued growth and public recognition of Soo Bahk Do® in the USA. The structure is organized as follows [Meet Our Federation Officials]:

United States Soo Bahk Do Moo Duk Kwan Federation®
The Federation's members are organized in to 10 Regions that are geographically defined by the Board in Bylaws Article IV. Note: The letter next to the Region number corresponds with the member’s Gup ID number.
- Region 1 (A)
- Maine, New Hampshire, Vermont, Rhode Island, Massachusetts, Connecticut
- Region 2 (B)
- New York, Pennsylvania, New Jersey, Maryland, Delaware, District of Columbia
- Region 3 (C)
- Virginia, West Virginia, North Carolina, Tennessee, Kentucky, South Carolina
- Region 4 (D)
- Florida, Georgia, Alabama, Mississippi, Louisiana, Puerto Rico, US Virgin Islands
- Region 5 (E)
- Illinois, Indiana, Michigan, Ohio
- Region 6 (F)
- Texas, Arkansas, Oklahoma, Kansas, Missouri
- Region 7 (G)
- Minnesota, Iowa, Nebraska, South Dakota, North Dakota, Wisconsin
- Region 8 (H)
- New Mexico, Arizona, Colorado, Utah, Wyoming, Idaho, Montana
- Region 9 (I)
- Nevada, California, Hawaii
- Region 10 (J)
- Oregon, Washington, Alaska
Founder of the Moo Duk Kwan | Hwang Kee, 1914 – 2002 |
|
President of the Moo Duk Kwan and U.S. Federation | H.C. Hwang Kwan Jang Nim |
|
Senior Advisory Committee (SAC): The Senior Advisory Committee is comprised of senior Federation members appointed by the President to serve in an advisory and consultative capacity to the President in all matters he may deem appropriate. |
Hu Kyun In (HKI): The Hu Kyun In is comprised of senior Federation members appointed by the President to maintain, preserve and perpetuate the History and Tradition of Soo Bahk Do® as taught in the Moo Duk Kwan®, sharing this knowledge and experience with the Members and with the greater community. |
Technical Advisory Committee (TAC): The Technical Advisory Committee is comprised of Federation members appointed by the President to ensure that members have access to the technical guidance and insight needed to pursue the study of the Moo Duk Kwan® curriculum for Soo Bahk Do® under your certified instructor. The Founder established very high standards for rank certification and for those who wish to be certified by the Moo Duk Kwan® to instruct Soo Bahk Do® to others. The T.A.C. is charged with upholding these standards throughout the Federation and with counseling the Board of Directors so that the activity of the Federation always preserves the purity and unique nature of our marital art. TAC is comprised of four groups: Ki Sul Bu (focus on technical standards and quality improvement), Digital Bu (content distribution via SBD Institute and social media), Jin Heung Bu (Moo Duk Kwan Preservation with focus on school owner/instructor programs) and Heng Jeung Bu (administrative process optimization and documentation). |
Board of Directors (BOD): The business aspects and financial management of the Federation are vested in a board of directors. The Board of Directors consists of 15 Directors. Ten (10) are elected directors, with one elected from each geographic region defined in the bylaws and five (5) are directors appointed by the President. |
Regional Examiners (REX): Regional Examiners are appointed by the TAC Chair to supervise and execute Regional Dan Shim Sa and other TAC activities in accordance with TAC and Board (Federation) guidelines. The volunteer Regional Examiners assist the TAC in coordinating School and Instructor Certifications, and providing regional members with technical training through special seminars. Regional Administrators provide business and administrative support for the Regional Examiners as well as supporting Regional Testing Boards and are typically selected by Regional Examiners and Senior Members of the Region and operate under the Board’s authority with respect to business matters as expressed in Charter Article 4 Section 4&5. |
The United States Soo Bahk Do Moo Duk Kwan Foundation, Inc. is organized and operated as a 501c(3) non-profit organization solely and exclusively for charitable, educational and scientific purposes.
- https://soobahkdofoundation.org/
- info@soobahkdofoundation.org
The mission of the Foundation is to directly or indirectly further and encourage the study, the practice, and the growth of public recognition of the Soo Bahk Do® martial art system as licensed to do so by the United States Soo Bahk Do Moo Duk Kwan Federation, Inc.
The Foundation’s initiatives include hosting educational seminars and events, distributing educational materials, literature, videos, etc. obtaining grants, soliciting donations, and other revenue sources that fund, through scholarships, donations and grants, or directly conducting community programs and cultural and educational activities to promote the Moo Duk Kwan® organization and the Soo Bahk Do® martial art system to help preserve its philosophy of conflict prevention, improving human relationships and moving toward world peace and harmony among all people.
The Foundation's goals include increasing public awareness of, and participation in, our Art. The Foundation also seeks to provide financial support to the Federation thus providing new participation opportunities to individuals who otherwise may not have an opportunity to experience our Art.
Should you wish to support the Foundation’s initiatives by making a donation and increasing the number opportunities that the Foundation can offer, please visit www.soobahkdofoundation.org to make your donation. The Foundation has obtained tax exempt status from the IRS, which permits your donations to be tax deductible.
Federally protected Trademarks and Service marks:
United States Soo Bahk Do Moo Duk Kwan Federation®
United States Tang Soo Do Moo Duk Kwan Federation®
Soo Bahk Do®
Moo Duk Kwan®
The fist logo

The Official Soo Bahk Do Logo

Moo Duk Kwan® and the fist logo are federally registered trademarks of the United States Soo Bahk Do Moo Duk Kwan Federation®. Soo Bahk Do® and the Soo Bahk Do logo are service marks of the United States Soo Bahk Do Moo Duk Kwan Federation® and may not be used without written permission.

